187

第三批新增12項被評定的不動產項目
為發掘及保護本澳具重要文化價值而未列入「文物清單」的不動產資源,文化局根據第11/2013號法律《文化遺產保護法》於去年底對全澳第三批共12項不動產啟動評定程序,日前行政會已完成討論《第三批不動產的評定》行政法規草案,並已透過第37/2021號行政法規公佈新增12項被評定的不動產。
文化局根據《文化遺產保護法》規定,於2020年11月25日對12項能反映本土文化特徵、資料齊備、論證充分、評定條件成熟或保存狀況屬瀕危或緊急的不動產啟動評定程序並進行公開諮詢,經整理及綜合分析不動產所有人的意見、公開諮詢意見和文化遺產委員會的意見,按法律所規定的評定標準對每項不動產進行文化價值的評估及對評定的決定作出建議。有關第三批不動產的評定程序已提前於2021年10月底順利完成,12個建議評定項目全部成功列作本澳被評定的不動產。
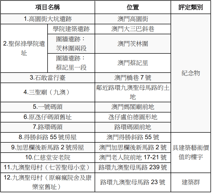
是次公佈新增的12項共計14處被評定的不動產,其中「聖保祿學院遺址」由3個子項目組成,包括「學院建築遺跡」、「圍牆遺跡:茨林圍兩段」及「圍牆遺跡:蔡記里一段」,其餘為單個不動產項目。當中,石敢當行臺、三聖廟(九澳)、加思欄後新馬路2號房屋、九澳聖母村(原痲瘋院舍及康樂室舊址)設有緩衝區。現時,本澳被評定的不動產已由《文化遺產保護法》生效前的128項,增加至159項,共新增了31個不動產項目。現時本澳被評定的不動產中,紀念物共計69項,具建築藝術價值的樓宇共計53項,建築群共計12項以及場所共計25項。文化局將持續以《文化遺產保護法》為依據有序推進不動產的普查及評定工作。更多有關澳門被評定的不動產的相關資訊,可參閱澳門文化遺產網(www.culturalheritage.mo)。
